凯发k8官网
top背景
党建凯发k8官网
党建动态
党纪法规
廉政建设
返回主页
当前位置:
凯发k8官网
>
党的建设
>
专题教育
>
工作计划
> 正文
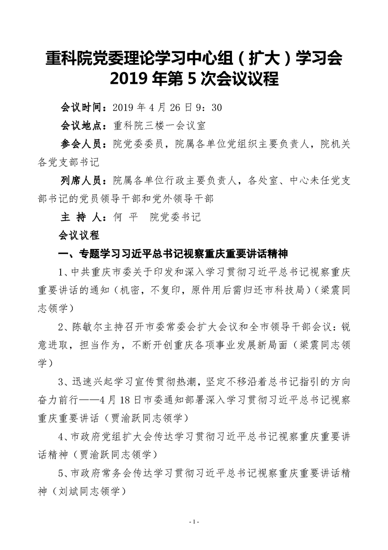
重科凯发k8官网2019年第5次理论学习中心组(扩大)学习会会议议程
重科院 msqym.com 2019/4/26 来源: 本站
【字体:
大
中
小
】 【
打印此文
】
责任编辑: 系统管理员
相关链接
隐私安全
|
版权声明
|
联系方式
|
法律责任
|
返回主站
版权所有 凯发k8官网
地址:重庆市北部新区黄山大道中段杨柳路2号 联系电话:86 023 67300298